Overview
The article provides a comprehensive step-by-step guide on how to effectively use an A1C to blood sugar converter, which is essential for managing diabetes by translating A1C percentages into average blood glucose levels. It supports this by detailing the process of obtaining A1C results from healthcare providers, utilizing online tools or charts for conversion, and emphasizing the importance of regular monitoring and lifestyle adjustments to maintain optimal blood sugar control.
Introduction
In the realm of diabetes management, understanding A1C levels is paramount for achieving optimal health outcomes. A1C, or glycated hemoglobin, serves as a vital marker of average blood sugar levels over the preceding months, guiding individuals in their journey towards better glucose control.
As diabetes rates continue to rise, with alarming statistics highlighting the increasing prevalence of this condition, the significance of regular A1C monitoring cannot be overstated. This article delves into the intricacies of A1C testing, its implications for blood sugar management, and the transformative strategies that empower patients to take charge of their health.
From personalized approaches to lifestyle changes and community support, readers will discover essential insights that pave the way for improved diabetes management and enhanced quality of life.
Understanding A1C: The Key to Blood Sugar Management
A1C, or glycated hemoglobin, is a crucial indicator of your average blood sugar amounts over the preceding two to three months, which can be calculated using an A1C to blood sugar converter and is expressed as a percentage. Higher percentages signify poorer blood sugar control, making it essential for effective management, particularly in the context of Dr. Jason Shumard’s 30-Day Reset program, which emphasizes using an A1C to blood sugar converter. Current recommendations for most adults with blood sugar issues suggest utilizing an A1C to blood sugar converter to aim for an A1C level below 7%, although individual health conditions may necessitate personalized targets.
Recent statistics reveal that as of August 2023, the age-adjusted prevalence of this condition has escalated significantly, increasing from 9.7% in 1999–2000 to 14.3% in August 2021–August 2023, as noted by Qiuping Gu, M.D., Ph.D. This underscores the importance of regular A1C monitoring and utilizing an A1C to blood sugar converter to mitigate potential complications. Furthermore, the overall direct projected expenses related to diagnosed health conditions have increased from $227 billion in 2012 to $307 billion in 2022, emphasizing the financial effects of handling this issue.
Reports suggest that only a portion of adults with this condition successfully reach these A1C goals, highlighting the continuing necessity for effective strategies in handling the illness. Dr. Shumard’s holistic approach, which includes personalized functional medicine, nutrition, and lifestyle changes, empowers patients to take control of their health. For instance, a patient named A.A. shared,
‘I’ve had Diabetes for fourteen years and was taking many drugs… Now, I feel so much better…
I lost a lot of weight, have more energy and feel great.’
Moreover, consistent A1C monitoring through an A1C to blood sugar converter not only aids in assessing the effectiveness of control strategies but also plays a crucial role in preventing long-term complications linked to blood sugar issues. Participating in community wellness initiatives, like those available in San Marcos, can offer invaluable assistance, including health education and group fitness sessions, which greatly improve overall well-being.
Additionally, incorporating stress reduction techniques, like yoga and meditation available at local studios, can further support better blood sugar control. Hydration plays a crucial role in managing blood sugar levels, and San Marcos offers a range of local beverages that can support your health. Opt for water or herbal teas instead of sugary drinks to help maintain proper hydration without impacting blood sugar levels.
Incorporating these lifestyle changes can profoundly impact managing Type 2 conditions, leading to better health outcomes and improved quality of life. Remember, gradual and consistent changes are key to long-term success. For personalized guidance and support tailored to your unique needs, consider reaching out to Dr. Shumard in San Marcos, CA.
Our expert team is dedicated to helping you navigate your diabetes management journey with care and expertise.
The Connection Between A1C Levels and Average Blood Glucose
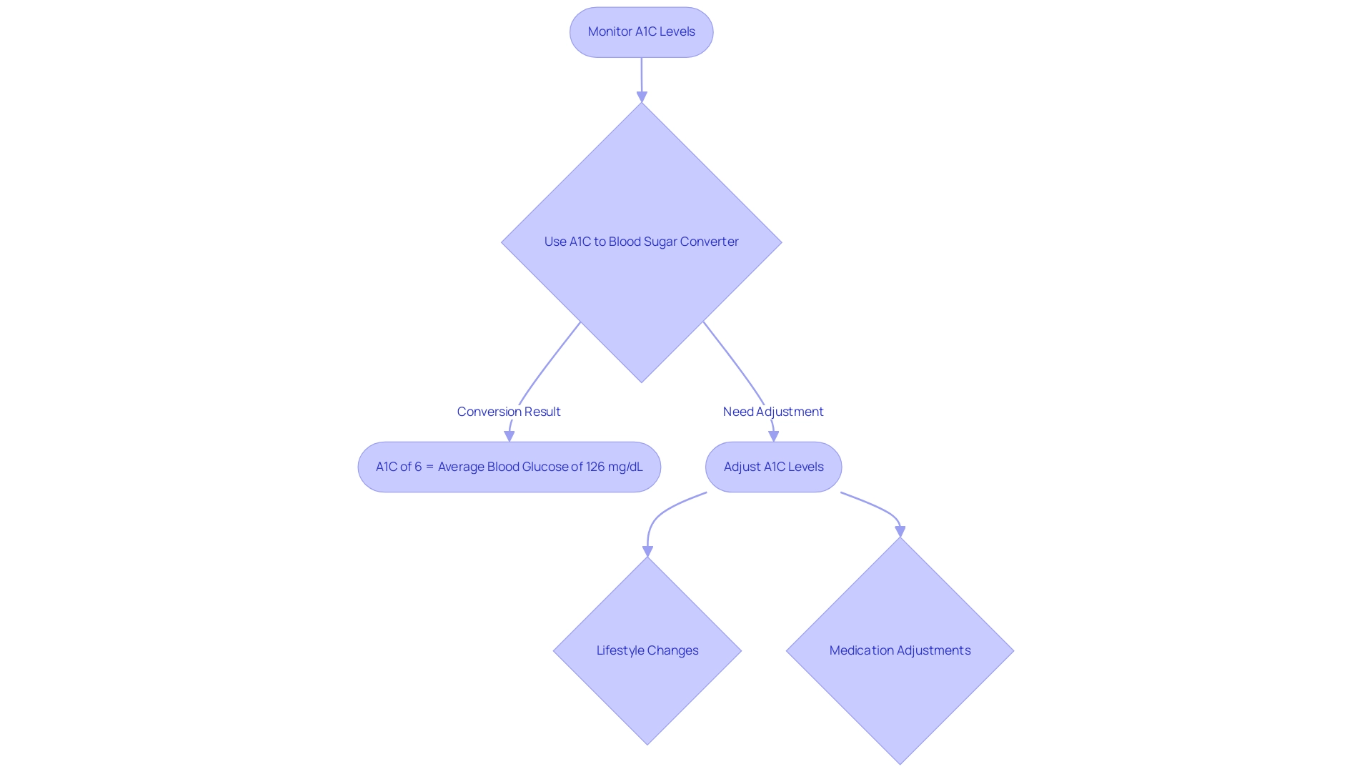
A1C measurements act as a critical indicator of your average blood glucose values over time, especially when utilizing an a1c to blood sugar converter. Specifically, the a1c to blood sugar converter shows that an A1C of 6% is associated with an average blood glucose level of approximately 126 mg/dL. Notably, each 1% change in A1C can be calculated with an a1c to blood sugar converter, which corresponds to an estimated 30 mg/dL change in average blood glucose.
This relationship is essential for individuals managing their condition, as it allows for a comprehensive understanding of the a1c to blood sugar converter and blood sugar control. The American Diabetes Association recommends using an a1c to blood sugar converter to maintain A1C levels under 7% for most individuals with the condition, which is essential for effective management. If your A1C exceeds this target, it may signal the need for adjustments in your lifestyle or medication, which can be assisted by using an a1c to blood sugar converter to effectively lower your blood sugar levels.
Dr. Jason Shumard emphasizes personalized functional medicine strategies in his comprehensive guide to reversing this condition, which includes free resources and events to empower patients on their health journey. As part of our initiative, you can receive Dr. Shumard’s book for free by attending our next event—register now to secure your copy! As Joseph Lang, a Professor of Statistics and Actuarial Science, observes, “They developed corrected equations that provide more accurate predictions.” This emphasizes the significance of precise measurements in diabetes control.
However, it is important to recognize that despite improvements in accuracy, challenges remain in perfectly aligning average glucose and A1C values due to inherent variability. Moreover, while the a1c to blood sugar converter is invaluable for tracking long-term glucose control, it should complement regular self-monitoring of blood glucose. Effective strategies for progress tracking and goal setting in health care are crucial.
For instance, utilizing fitness apps to log daily blood glucose readings or setting SMART goals—such as aiming for 10,000 steps daily—can significantly enhance your management plan. The case study titled ‘The Role of Self-Monitoring in Diabetes Management’ emphasizes that frequent checks provide immediate insights into how various factors influence blood sugar readings. By integrating these methods, patients can cultivate a holistic approach to managing their condition, reinforcing the necessity of balancing these metrics for optimal health outcomes.
How Often Should You Test Your A1C Levels?
The suggested frequency for A1C testing differs based on personal health situations and goals for controlling the condition, particularly considering the risks of high insulin amounts. For patients whose blood sugar readings remain stable and well-controlled, the American Diabetes Association suggests testing at least twice a year. However, if adjustments to management plans for blood sugar are required or if levels fall outside target ranges, testing every three months may be necessary.
This proactive approach is crucial for monitoring progress and making necessary adjustments to treatment strategies, leading to improved health outcomes. Recent trends, such as the alarming increase in type 1 and type 2 conditions among youth from 2002 to 2018, as reported in the SEARCH for Diabetes in Youth study, highlight the urgency of adhering to these testing recommendations. The study also reveals significant disparities across racial and ethnic groups, emphasizing the need for preventive measures and targeted interventions.
Furthermore, the TEDDY study discovered that type 1 condition developed in 21% of subjects with at least one autoantibody by age 3, reinforcing the importance of early monitoring in young patients. An updated advocacy statement emphasizes the significance of regular A1C testing in young patients, especially considering connections with COVID-19, which has been associated with a rise in hyperglycemia and new cases of the condition. The American Diabetes Association Professional Practice Committee emphasizes that ‘The a1c to blood sugar converter is a valuable tool in managing blood sugar conditions and other glycemic control disorders, but it functions best in an interprofessional healthcare team environment to be effective.’
Routine A1C testing not only assists in individual health oversight but also emphasizes the importance of thorough, collaborative strategies for blood sugar care, particularly through the use of an a1c to blood sugar converter, especially as increased insulin amounts can result in severe chronic health problems. Moreover, given the concerning statistics of 7,000 incorrect medications and 80,000 infections acquired in hospitals, it is imperative that management of the condition is accurate and thorough to prevent additional complications. Our services are created to tackle these challenges, offering customized strategies that reduce the risks linked with elevated insulin amounts and improve overall patient outcomes.
Step-by-Step Guide to Using an A1C to Blood Sugar Converter
Utilizing a1c to blood sugar converter is a straightforward process that can greatly assist in managing your diabetes. To begin, obtain your most recent A1C percentage from your healthcare provider. Following this, you can access a tool that serves as an A1C to blood sugar converter online or refer to a chart that correlates A1C values with corresponding average blood glucose readings.
Input your A1C percentage into the tool, and in return, the converter will yield your estimated average blood glucose level, which is essential for understanding your overall glucose control. Vivian Fonseca emphasizes the significance of this connection, stating that translating the hemoglobin A1C assay is essential for effective control of blood sugar levels. With this information in hand, engage with your healthcare team to discuss your health management plan, including potential lifestyle adjustments.
Regularly tracking your progress through methods such as fitness apps, journals, and pedometers, along with setting SMART goals—specific, measurable, attainable, relevant, and time-bound—can enhance your focus and motivation in managing your health. For instance, aiming to reduce your average blood glucose levels or increasing your daily walking duration by five minutes each week can significantly contribute to your overall wellness. Furthermore, understanding the risks associated with conventional treatments for this condition is vital, as insulin resistance can be exacerbated by these methods.
As observed in a recent study, insulin resistance can be advanced by the insulin injections and medications you’re being prescribed, highlighting the need for a holistic approach that includes proper nutrition, regular exercise, and consistent monitoring to improve your health outcomes. As of 2024, the prevalence of a1c to blood sugar converter usage is increasing, providing patients with essential data to support their control strategies. Considering that in 2022, the overall direct and indirect projected expenses of identified health conditions in the United States hit $413 billion, applying efficient control strategies is more vital than ever.
Interpreting Your A1C Results: What They Mean for Your Health
Understanding your A1C results is crucial for using a1c to blood sugar converter to grasp your overall health related to blood sugar control. An A1C measurement below 5.7% is categorized as normal, while readings between 5.7% and 6.4% suggest prediabetes—a significant warning sign that may progress to type 2 if not managed. A reading of 6.5% or higher indicates diabetes, prompting immediate focus on your health care strategies.
In San Marcos, CA, adopting a holistic lifestyle approach can significantly influence your A1C readings. Regular engagement in local outdoor activities at parks and trails not only helps improve your fitness but also enhances insulin sensitivity. Coupled with a balanced diet rich in local produce from farmers’ markets, such as avocados and berries, these lifestyle changes can lead to better health outcomes.
If your A1C results exceed your target range, it may signal the need for adjustments in your management plan, which can be evaluated with an a1c to blood sugar converter. Collaborate with your healthcare provider, like Dr. Jason Shumard, to explore effective strategies that encompass:
- Dietary modifications
- Increased physical activity
- Community support through wellness programs
Recent statistics reveal that as of 2021, approximately 97.6 million Americans aged 18 and older were estimated to have prediabetes, underscoring the urgency of addressing elevated A1C levels.
Engaging in proactive health discussions and participating in programs like Dr. Shumard’s 30-Day Reset can empower you to make transformative lifestyle changes that improve your overall well-being and effectively manage your condition. Additionally, consider joining local wellness programs that emphasize education and support for managing health conditions, as they can provide valuable resources and a sense of community. As one participant in Dr. Shumard’s program shared, ‘I lost 55 lbs.
My A1C started at 9.1 after 8 months; it is now 5.7.’ Such testimonials highlight the potential for significant improvement through dedicated lifestyle changes.
Common Questions About A1C Testing and Conversion
Patients frequently have multiple inquiries about A1C testing, which is essential for effective control of blood sugar levels. One common inquiry is about the accuracy of the A1C test. While this test is generally reliable, its results can be influenced by various factors such as anemia and the mean age of red blood cells, which can introduce errors in glycemia estimation.
According to medical professionals, Hemoglobin A1c is a valuable tool in managing blood sugar issues and other glycemic control disorders, but it functions best in an interprofessional healthcare team environment to be effective. This emphasizes the importance of a collaborative method in interpreting A1C results.
In San Marcos, CA, adopting a holistic lifestyle can further improve your management of blood sugar. Incorporating regular outdoor exercise, taking advantage of the area’s parks and trails, and maintaining a balanced diet rich in local produce like avocados and berries can significantly impact blood sugar control. Participating in community wellness programs provides invaluable assistance and resources designed for managing diabetes, which is crucial alongside regular A1C testing.
Another common inquiry is whether patients can utilize an A1C to blood sugar converter for converting their readings at home. The answer is yes; individuals can utilize an A1C to blood sugar converter or conversion charts to simplify this process. Understanding the A1C to blood sugar converter can enable patients to monitor their blood sugar more effectively.
For example, an A1C of 7% relates to an estimated average blood glucose measurement of about 154 mg/dL.
If a patient finds that their A1C reading is elevated, it is crucial to consult with a healthcare provider for personalized guidance. Raised A1C readings can suggest a higher risk of complications, including hospitalization and mortality. In fact, recent analyses reveal that individuals who do not undergo regular testing face odds of death that are 1.56 times higher than those who do.
This statistic highlights the critical importance of regular A1C testing in managing blood sugar levels. Moreover, concerns have been raised about the quality of care, as seen in a case study from Korea, which indicated that despite an increase in appropriate HbA1c testing rates, there were no corresponding improvements in hospitalization rates for patients with blood sugar issues. This indicates that concentrating exclusively on testing may not be adequate and emphasizes the necessity for a reassessment of strategies for handling blood sugar management.
Diet also plays a crucial role in regulating A1C figures. A balanced diet rich in nutrients can help stabilize blood sugar levels, thereby potentially lowering A1C results. This underscores the importance of dietary choices in diabetes management.
By addressing these common questions and incorporating holistic strategies, patients can navigate their diabetes management journey with greater confidence and understanding.
Conclusion
Understanding A1C levels is crucial for effective diabetes management and overall health. This article has explored the significance of A1C as a marker for average blood sugar levels, emphasizing the importance of regular monitoring to mitigate complications associated with diabetes. The alarming rise in diabetes prevalence underscores the need for proactive strategies, including personalized approaches to treatment and lifestyle changes that can lead to improved health outcomes.
The relationship between A1C levels and average blood glucose provides valuable insights for individuals managing diabetes. By understanding this connection and utilizing tools such as A1C to blood sugar converters, patients can make informed decisions about their health and collaborate effectively with their healthcare teams. Regular A1C testing is essential, not only for tracking progress but also for initiating timely adjustments to treatment plans.
Incorporating holistic strategies, such as community support, nutrition, and physical activity, can significantly enhance diabetes management. Engaging in local wellness programs and making gradual lifestyle modifications can empower individuals to take control of their health journey. Success stories from participants highlight the transformative potential of dedicated efforts toward better glucose control.
Ultimately, prioritizing A1C monitoring and embracing a comprehensive approach to diabetes management can lead to improved quality of life and long-term health benefits. As the landscape of diabetes care continues to evolve, individuals are encouraged to seek personalized guidance and support to navigate their unique health challenges effectively.
Frequently Asked Questions
What is A1C and why is it important?
A1C, or glycated hemoglobin, is a crucial indicator of your average blood sugar levels over the past two to three months. It is expressed as a percentage, with higher percentages indicating poorer blood sugar control, making it essential for effective management of blood sugar issues.
What is the recommended A1C level for adults with blood sugar issues?
Current recommendations suggest that most adults with blood sugar issues aim for an A1C level below 7%. However, individual health conditions may require personalized targets.
How has the prevalence of blood sugar conditions changed recently?
The age-adjusted prevalence of blood sugar conditions has increased significantly, from 9.7% in 1999–2000 to 14.3% in August 2021–August 2023.
What are the financial implications of blood sugar conditions?
The overall direct projected expenses related to diagnosed health conditions have risen from $227 billion in 2012 to $307 billion in 2022, highlighting the financial impact of managing these issues.
How can regular A1C monitoring benefit individuals?
Consistent A1C monitoring helps assess the effectiveness of control strategies and plays a crucial role in preventing long-term complications associated with blood sugar issues.
What holistic strategies does Dr. Jason Shumard recommend for managing blood sugar?
Dr. Shumard’s holistic approach includes personalized functional medicine, nutrition, lifestyle changes, and community wellness initiatives, which collectively empower patients to take control of their health.
What lifestyle changes can support better blood sugar control?
Incorporating stress reduction techniques like yoga and meditation, staying hydrated with water or herbal teas, and participating in community health education and fitness sessions can significantly improve blood sugar management.
How does the A1C to blood sugar converter work?
The A1C to blood sugar converter allows individuals to understand the relationship between A1C levels and average blood glucose. For example, an A1C of 6% corresponds to an average blood glucose level of approximately 126 mg/dL, with each 1% change in A1C indicating an estimated 30 mg/dL change in average glucose.
What should individuals do if their A1C exceeds the target level?
If an individual’s A1C exceeds the target level, it may indicate the need for lifestyle or medication adjustments, which can be guided by using an A1C to blood sugar converter.
Why is it important to combine A1C measurements with self-monitoring of blood glucose?
While the A1C to blood sugar converter is valuable for tracking long-term glucose control, regular self-monitoring of blood glucose provides immediate insights into how various factors influence blood sugar readings, enhancing overall management.

